
3月13日,多家上市公司发布投资者关系活动记录表公告专业配资服务,披露各自与机构之间的业务交流内容,其中透露出公司业务布局的诸多进展与亮点。
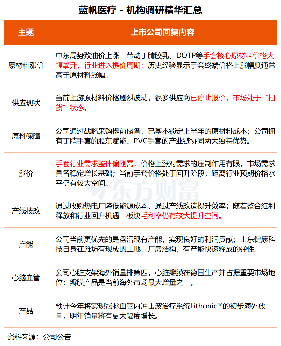
蓝帆医疗:油价上涨带动原材料涨价 健康防护事业部今年业绩具备较大弹性
蓝帆医疗昨日接受中信建投证券、招商基金、泰康资产等10家机构调研。
在调研中,蓝帆医疗表示,当前受国际地缘政治局势影响,原油价格上涨带动丁腈胶乳、DOTP、PVC糊树脂等手套核心原材料价格大幅攀升,行业进入提价周期,且历史经验显示,手套终端价格上涨幅度通常高于原材料涨幅。公司通过战略采购提前储备,已基本锁定上半年的原材料成本,同时关联方、产投方也将助力保障原材料稳定供应,公司健康防护事业部2026年业绩具备较大弹性。
“当前上游原材料价格剧烈波动,很多供应商已停止报价,市场处于‘扫货’状态。”蓝帆医疗介绍称,公司在原材料保障上有两大独特优势:子公司的泰国产业投资方,旗下拥有20多万吨丁腈胶乳产能;实控人旗下的化工板块是全国增塑剂和糊树脂的龙头企业,也是公司PVC手套原材料的主要供应商。
据蓝帆医疗介绍,手套行业需求整体偏刚需,价格上涨对需求的压制作用有限,市场需求具备稳定增长基础。同时,公司联合万华化学研发成功并推向市场的高端产品聚氨酯手套获得良好反馈及复购订单,该高端品种的增长空间也印证了市场对手套产品价格的接受度。“当前手套价格处于回升阶段,距离行业预期价格水平仍有较大空间。”
心脑血管业务方面,蓝帆医疗称,瓣膜产品是当前海外市场最大增量之一。新一代经导管主动脉瓣膜置换(TAVR)系统自2025年6月获得欧盟CE认证以来,销量快速上升,2026年1-2月单月销量已超过去年下半年月均水平,产品竞争力因可回收功能而显著增强;冠脉血管内冲击波治疗系统Lithonic于2026年1月取得欧盟CE认证,首批货物已于上周发往海外,即将正式实现海外销售。

蓝帆医疗业务板块包括心脑血管事业部、健康防护事业部和应急救护事业部,产品涵盖心脑血管、健康防护、应急救护等领域。
二级市场方面,蓝帆医疗今日强势涨停,3月以来累计涨幅达24.84%。
水晶光电:HUD业务已覆盖多家主流车企 后续还有新客户及项目将陆续落地
水晶光电近日接受财通证券、合朴投资等机构调研。
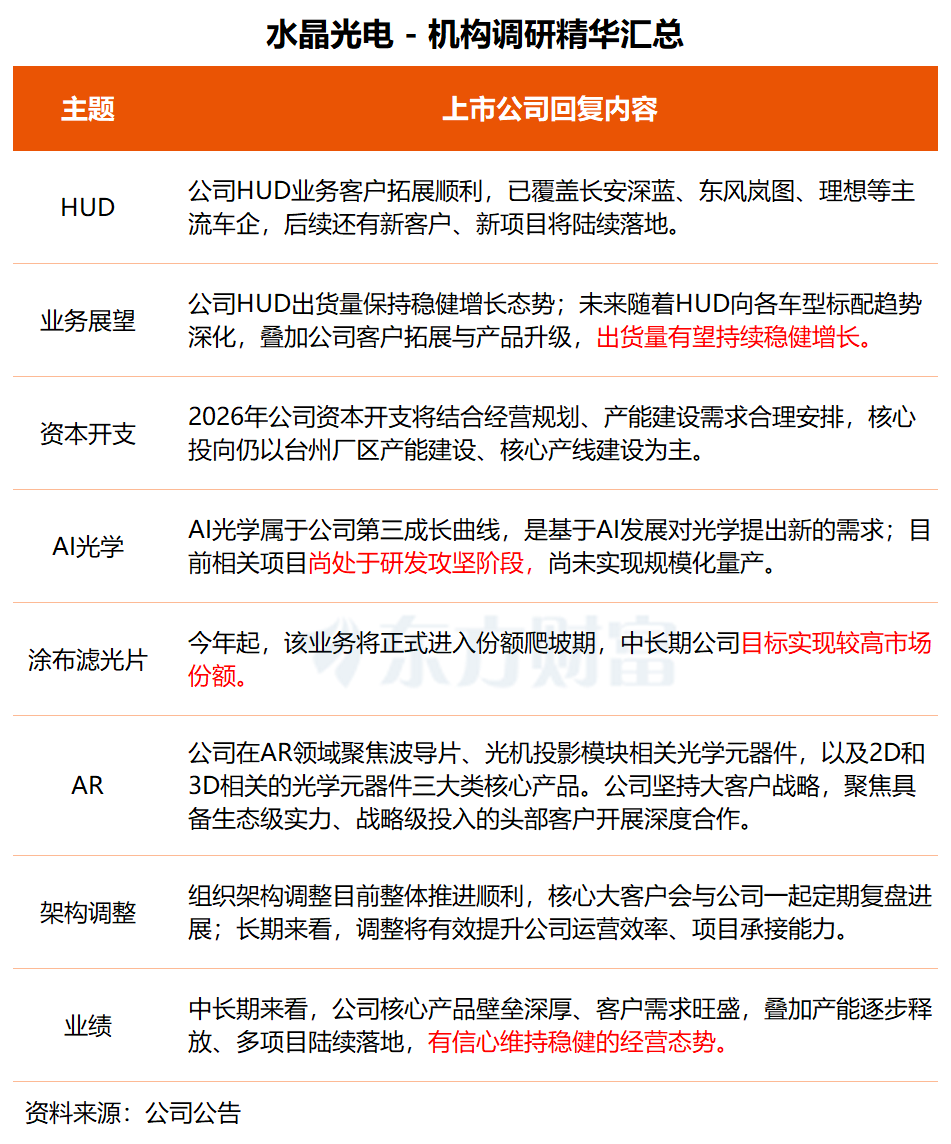
在调研中,水晶光电表示,公司HUD业务客户拓展顺利,已覆盖长安深蓝、东风岚图、理想等主流车企,后续还有新客户、新项目将陆续落地。未来随着HUD向各车型标配趋势进一步深化,叠加公司客户拓展与产品升级,公司HUD出货量有望持续维持稳健增长趋势。
AR业务方面,公司自十多年前就开始布局相关业务,持续坚定投入核心研发。公司在AR领域聚焦波导片、光机投影模块相关光学元器件,以及2D和3D相关的光学元器件三大类核心产品。“公司坚持大客户战略,聚焦具备生态级实力、战略级投入的头部客户开展深度合作,聚焦资源攻坚核心技术与量产工艺。”
“AI光学属于公司第三成长曲线,是基于AI发展对光学提出新的需求。”水晶光电透露,目前相关项目尚处于研发攻坚阶段,尚未实现规模化量产,业务落地存在不确定性。公司将在项目技术成熟度、客户确定性提升后,再与投资者深度沟通相关进展。
关于涂布滤光片,水晶光电介绍称,涂布滤光片是2025年公司消费电子光学领域的核心增量业务,下半年已顺利实现稳定量产,各项产能爬坡、客户交付工作有序推进,业务发展态势符合预期。今年起,该业务将正式进入份额爬坡期,中长期公司目标实现较高市场份额。
水晶光电还表示,中长期来看,公司核心产品壁垒深厚、客户需求旺盛,叠加产能逐步释放、多项目陆续落地,公司有信心维持稳健的经营态势。

水晶光电专注于成像光学零组件、汽车电子(AR+)、反光材料等领域相关产品的研发、生产和销售,产品覆盖光学元器件、模组及解决方案,广泛应用于智能手机、相机、智能可穿戴设备、智能家居、金融支付、安防监控、车载光电、AR/VR 等领域。
浙商证券最新研报指出,随着全球科技巨头在2026-2027 年加速布局轻量化AI+AR 眼镜,已准备就绪的水晶光电,具备提前布局的产能优势,其光波导业务有望跃升为公司未来增长的强力新引擎。
二级市场方面,水晶光电今日收涨7.43%,2月以来涨幅为15.90%。

先锋配资提示:文章来自网络,不代表本站观点。