
3月6日,多家上市公司发布投资者关系活动记录表公告,披露各自与机构之间的业务交流内容,其中透露出公司业务布局的诸多进展与亮点。
顺络电子:AI服务器相关订单饱满相关业务进展顺利
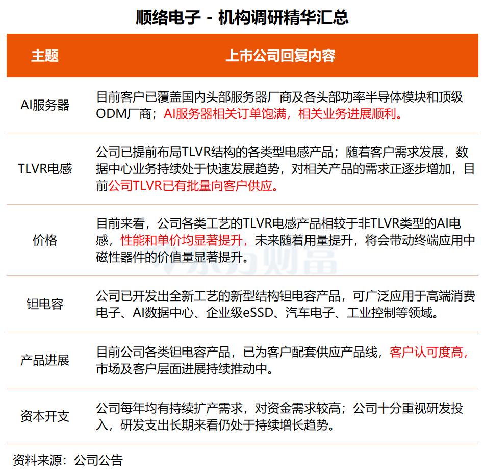
顺络电子近日接受中信证券、三井住友德思等11家机构调研。在调研中,顺络电子透露,公司AI服务器相关的订单饱满,相关业务进展顺利。
顺络电子表示,数据中心、服务器是公司战略布局新兴战略市场之一。公司从服务器整体供电架构出发,为客户供应从一次电源、二次电源、三次电源(各类xPU芯片、网卡、内存、SSD周边)的一整套产品解决方案。包括各类一体成型功率电感、组装式功率电感、超薄铜磁共烧功率电感、钽电容产品等,目前客户已覆盖国内头部服务器厂商及各头部功率半导体模块和顶级ODM厂商。
TLVR电感是相对于传统VR结构电感的解决方案,其采用跨电感稳压器(TLVR)结构,可以实现极快的负载瞬态响应,并大幅缩小输出电容器的尺寸和成本。
据顺络电子介绍,公司已提前布局TLVR结构的各类型电感产品,目前各类工艺的TLVR电感产品相较于非TLVR类型的AI电感,性能和单价均显著提升。“随着客户需求发展,未来几年,数据中心业务持续处于快速发展趋势,对相关产品的需求正在逐步增加。目前公司TLVR已有批量向客户供应。”
关于钽电容产品,顺络电子称,公司已开发出全新工艺的新型结构钽电容产品,可以广泛应用于高端消费电子、AI数据中心、企业级eSSD、汽车电子、工业控制等领域。目前公司各类钽电容产品,已为客户配套供应产品线,客户认可度高,市场及客户层面进展持续推动中。

顺络电子主要从事研发、设计、生产、销售新型精密电子元器件;提供技术解决方案和技术转让、咨询服务,销售自产产品。
年报显示,顺络电子2025年实现营收67.45亿元,同比增长14.39%;归母净利润为10.21亿元,同比增长22.71%;拟向全体股东每10股派发现金红利8元(含税)。
中金公司最新研报指出,AI服务器与存储需求高景气,有望成为公司关键增长驱动。展望2026年,看好数据中心电感再创高增长,钽电容和存储应用有望突破。同时,在自动驾驶渗透率持续提升以及汽车电子国产替代趋势下,公司有望继续实现高于行业平均的增长。
二级市场方面,顺络电子今日下跌1.03%,节后以来涨幅为2.35%。ETF产品方面,科创100ETF华夏(588800)紧密跟踪的科创100指数,是科创板第一只,也是唯一一只中盘风格指数,聚焦高成长科创黑马,重点覆盖半导体、医药、新能源三大行业。科创100ETF华夏(588800)今日收涨0.89%,成交额超3亿元。
阿莱德:已与光模块头部企业华工正源建立合作关系
阿莱德昨日接受银河证券、上海重岳、上海聚然私募等3家机构调研。
在调研中,阿莱德表示,公司导热界面材料可应用于光模块领域,公司正在积极拓展该领域客户,目前已与国内光模块头部企业华工正源建立了合作关系。
海外布局方面,目前,公司印度工厂整体运营平稳,主要负责导热材料及射频与透波防护器件等产品的本地化生产与交付。后续,公司将密切关注国内外宏观环境变化,结合自身战略发展目标、市场需求变化及行业发展趋势,审慎评估海外产能布局,适时调整策略,在保障股东利益的前提下稳妥推进全球化布局。
关于未来扩产计划,阿莱德表示,公司结合下游通信、人工智能、服务器、储能等领域的持续增长需求,稳步推进产能的优化升级与结构性扩张。
为进一步契合公司关键业务布局,公司已启动相关扩产规划,拟通过公开竞拍方式取得上海市奉贤区星火开发区约46亩的国有建设用地使用权及房屋所有权,并投资建设阿莱德上海生产运营中心项目,目前该事项正在有序推进中。

阿莱德是一家高分子材料通信设备零部件供应商,主要为通信主设备厂商及其产业链上的其他通信设备厂商提供射频与透波防护器件、EMI及IP防护器件和电子导热散热器件等。
二级市场方面,阿莱德今日上涨5.43%,2月以来涨幅为8.71%。

先锋配资提示:文章来自网络,不代表本站观点。